Membrane Solutions Validation Center, known as MS TrustPlus Validation Center, is an independently operated organization within Membrane Solutions Group commis sioned to undertake validation activities entrusted by MS companies as well as our customers. From our CNAS accredited laboratories, we’re able to perform the microbial testing, physical and chemical analysis and filtration performance testing as specified by the validation programs for new product development projects. In addition, we also provide the validation services for the production-control purpose on request. MS TrustPlus Validation Center offers quick-response, professional and comprehensive services of validation as well as the regulatory & technical consulting. We’re dedicated to support our clients throughout the entire life circle of products from process development to production and market launch.
Validation Service
(Including but not limited to)
MS TrustPlus Validation Center works with our clients to develop the customized validation plans for the intended filtration process, which may involve part or complete scope of the capabilities as outlined in the session of TrustPlus Validation Capabilities.
-
The bacteria challenge test uses Pseudomonas diminuta (Brevundimonas diminuta, ATCC 19146), and the challenge amount is greater than 107CFU/cm2. Install the filter cartridge sample in the test device as shown in the right figure, conduct the diffusion flow/forward flow and bubble point test in turn, sterilize it at 121 ℃ (250 ℉) for 30 minutes, then conduct the bacteria challenge test, and conduct the integrity test again after the challenge test.
-
-
-
Component substances in contact with drugs may migrate into drugs under different conditions, affecting the purity, quality and efficacy of drugs. Under the worst conditions, qualitative analysis and quantitative calculation of the dissolved substances that may be dissolved from the filter during the process contact are performed. Determine the data of the dissolved substances that are migrated as the basis of drug risk assessment to provide the assurance document support that the system can continuously produce qualified products for specific products under specific process conditions,Leachable research can provide data closer to the actual process.
Test method and analysis means:
GC/MS, ICP/MS,LC/MS,HPLC,LC/MS/MS
-
-
-
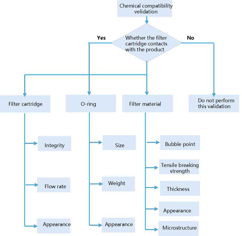
The filter and the product are contacted under the worst conditions (maximum temperature, maximum time), and the changes of the appearance, weight, bubble point, water flow rate, tensile strength of the filter before and after the contact are detected, and the compatibility of the filter and the product is judged by the scanning confirmation of the membrane electron microscope (whether the thickness of the filter membrane changes, whether the pore diameter changes, etc.)
-
-
The process of some components in the medium to be filtered adhering to the filter membrane (or filter cartridge) may affect the composition and concentration of the medium to be filtered; The influencing factors of adsorption include the material of filter membrane, wetting characteristics, filter membrane area, component concentration, fluid pH, process flow rate and other related factors.
-
-
-
For the integrity test of sterilizing filter wetted by standard medium (water or some alcohols), the parameter setting shall be based on the parameter provided by the filter manufacturer, and the parameter must be validated to prove that it is related to the bacteria retention result. The integrity test method mainly includes bubble point test (capillary model), diffusion flow/forward flow test (dissolution/diffusion model) and pressure hold/pressure decay test (dissolution/diffusion model).
-
-
-
Reusing filter cartridges usually refers to multiple batches of filtration for the same liquid product, including inter-batch washing, inter-batch washing and sterilization, and inter-batch washing, cleaning and sterilization. On the basis of fully understanding the product and process risks, the method of risk assessment is adopted to evaluate whether the filter can be reused. Risk factors:
- Penetration of bacteria
- Filter integrity defect
- Increase in extractables
- The impact of cleaning methods on product residues and the quality risk of the next batch of products
- The filter is blocked prematurely
- Performance changes caused by aging of filter components
-
-
-
Short term contact between materials and the body can cause toxicity and local inflammation to cells and the whole body. Therefore, when considering the use of materials in the biomedical field, their biosafety is an important indicator that needs to be considered and evaluated. We undertake cytotoxicity and bacterial endotoxin testing.
Bacterial Endotoxin Test
Bacterial endotoxin testing is a method used to evaluate the bacterial endotoxin content in drugs, biological products, medical devices, and other products to ensure their safety. The gel method is based on the principle of agglutination reaction between TAL reagent and endotoxin for limit detection.
Cytotoxicity Test
Evaluate the biological reactivity of medical materials, elastomeric plastics, and other polymer materials that come into direct or indirect contact with the human body to mammalian cell culture under in vitro conditions. This is an important step in ensuring that these materials do not pose a cytotoxic risk to patients in medical applications, helping customers with material selection and optimization, and evaluating the potential toxicity of device materials to human cells to determine their safety for in vivo use.
-
MS Trust Plus Validation Center comprises two laboratories located in Jiaxing and Nantong, spanning a total area of 2,000 square meters. Equipped with over 100 analytical instru ments and staffed by a team of more than 50 seasoned scientists, engineers, and laboratory technicians, we are committed to provide top-notch support and services to our clients.
Inductively Coupled Plasma Mass Spectrometry
Liquid Chromatograph Mass Spectrometer
Gas Chromatograph Mass Spectrometer
Scanning Electron Microscope
Liquid Particle Counter
Inverted Fluorescence Microscope
Real-time Fluorescence Quantitative PCR System
Total Organic Carbon Detection
Validation Flow
