Your Trusted Partner for Rapid, Scalable Filtration Innovation
Membrane Solutions provides contract development & manufacture membrane and filters business—CDMO(M) is a global leader in customized membrane and filter components. Leveraging our fully independent production lines and modular development system, we help customers overcome key challenges from lab-scale pilot to mass production, enabling rapid implementation of technical solutions and optimized supply chain costs.
Partner with us to save up to 50% on development time and costs while achieving superior product performance.
Our Service Type and Model
We?specialize?in?delivering?precision-engineered?filtration?solutions,?meticulously crafted?to?overcome?your?specific?challenges.? Our?expertise?focuses?on?two?key?areas:?Membrane?Customization?and?Filter?Customization.
Membrane Customization
- Material Innovation:Specialized polymer synthesis and modification technologies for breakthrough performance.
- 30-Day Full Customization:From requirement → design → sampling → delivery — a 30-day full-cycle rapid response.
- Feasibility Agile Development:From formulation → sampling → validation → mass production for efficient end-to-end execution.
- ESG Sustainability:Commitment to a green supply chain management, backed by international environmental certifications.
Filters Customization
- New Mold T0 30-Day:?From mold development → T0 first sample delivery — a 30-day closed-loop cycle.
- Full Automation:?State-of-the-art fully automated production process ensures consistency and quality.
- Easy Scale-Up: Seamless transition from pilot to mass production, with modular production lines enabling flexible capacity scaling.
- Validation & FDA NSF Certificate:CNAS validation laboratory provides core performance data → Dual FDA/NSF certification assurance for market access.
Contract Development &Manufacturing
- Extend Your Production Capacity:Resolve Your Bottlenecks, So You Can Focus on Your Core Business.
- Complementary Process Expertise:Leverage Our Specialized Capabilities to Enhance Your Product Line or Reduce Costs.
- Strict Confidentiality & Quality:Your intellectual property is protected by strict NDAs and rigorous quality control.
Value: Unlock your production potential, reduce costs through our economies of scale, and accelerate your time-to-market — all with guaranteed IP protection.
Strategic Co-Development & Customized Solutions
- Your Strategic Co-Development Partner:Deep Engagement, Co-Creation Throughout, Solving Your Unique Challenges and Delivering Differentiated Solutions.
- Deep Collaboration and Resource Sharing:Shared Resources, Joint Risk, Combining Your Insights with Our Technical and Engineering Capabilities.
- Flexible Collaboration and Joint Intellectual Property Development:Flexible Collaboration Models with Clearly Defined Joint Intellectual Property.
Value: Tackle complex challenges, achieve technological leadership, and jointly create new market opportunities with long-term strategic advantages.
Innovation Feasibility Study
- Your Innovation Accelerator:Assess the Industrialization Feasibility of Your Cutting-Edge Technology and Reduce Early-Stage Risks.
- Technical Risk Mitigation:Provide Proof of Concept (PoC), Identify Obstacles, and Optimize the Technical Pathway.
- Rigorous Research and Data Support:Provide Rigorous Data Based on Scientific Methods to Support Your R&D Decisions.
Value: Significantly reduce early R&D risks and trial-and-error costs, accelerating the conversion of ideas into market-ready solutions.
Why Choose Us?
RD & Product Design Team(180-200 experts)
- 10% PhDs & 60% Masters specializing in?membrane casting, surface modification, and filter design.
- Cutting-edge innovation for tailored solutions.
Automation & Engineering Team (35-40 professionals)
- 20-25 automation & mold design experts (6-15 years of experience).
- Fully automation manufacturing process developed for future transferring to your own area.
- Core leadership from?Fortune Global 500 companies.
Validation & Quality Assurance (45-50 specialists)
- 15 mold manufacturing experts (5-15 years of experience).
- ISO9001, ISO13485, ISO17025, CMA Validation Lab (GC-MS, LC-MS)
- Advanced processes:?milling, grinding, high-precision CNC machining, EDM/WEDM, and more.
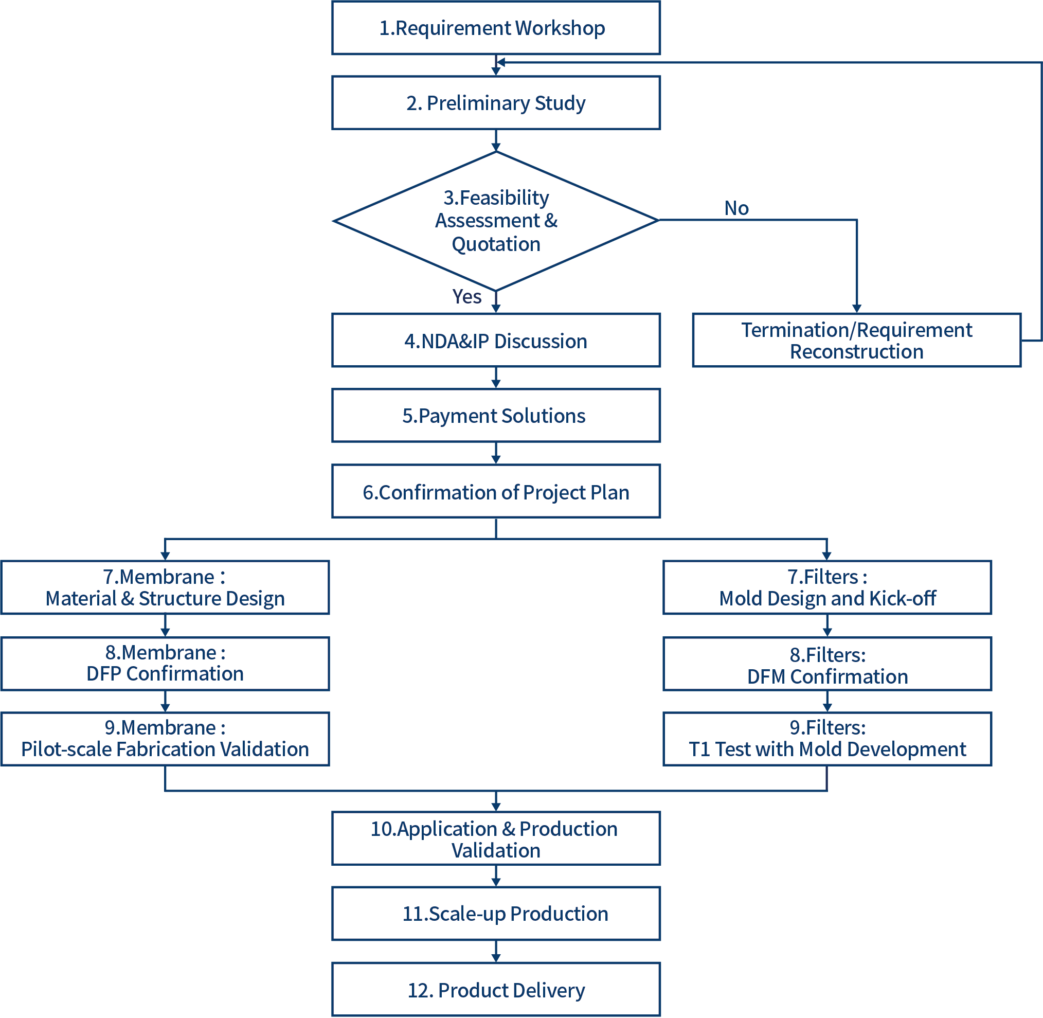
Our Workflow Diagram
Currently, we're succeeded in providing CDMO(M) services like custom flat sheet membrane for specific applications, membrane surface treatment, customized filter cartridge, and customized injection moulding.?Our end-to-end capabilities ensure precision, efficiency, and scalability from concept to mass production. We’d love to explore how we can support your next project.
